Запасные части ЧТЗ Запасные части ЧТЗ
Чита
Например:
Актобе
Алдан
или
Выбрать автоматически
Актобе
Алдан
Алматы
Алчевск
Архангельск
Астана
Астрахань
Атырау
Баку
Балашиха
Барнаул
Белгород
Бердянск
Бишкек
Владивосток
Владикавказ
Воркута
Воронеж
Горловка
Грозный
Донецк
Екатеринбург
Иваново
Ижевск
Иркутск
Казань
Калининград
Каменск-Уральский
Караганда
Каховка
Кемерово
Киров
Комсомольск-на-Амуре
Костанай
Краснодар
Красноярск
Красный луч
Ленск
Луганск
Магадан
Магнитогорск
Макеевка
Махачкала
Мелитополь
Минск
Мирный (Якутия)
Москва
Мурманск
Нерюнгри
Нижневартовск
Нижний Новгород
Нижний Тагил
Новая каховка
Новокузнецк
Новосибирск
Новый Уренгой
Норильск
Ноябрьск
Нур-Султан
Омск
Оренбург
Ош
Павлодар
Пермь
Петрозаводск
Петропавловск
Петропавловск-Камчатский
Псков
Ростов-на-Дону
Салехард
Самара
Санкт-Петербург
Саратов
Севастополь
Семей
Симферополь
Сочи
Ставрополь
Сургут
Сыктывкар
Тараз
Ташкент
Токмак
Томск
Тында
Тюмень
Ульяновск
Усинск
Усть-Каменогорск
Уфа
Хабаровск
Ханты-Мансийск
Херсон
Челябинск
Чита
Шымкент
Экибастуз
Энергодар
Южно-Сахалинск
Якутск
Ваш город
Чита
Войти
Запасные части к тракторам на одном сайте
+7 (932) 303-00-10
+7 (932) 303-00-10
г. Чита, Сухая Падь, д. 3
Пн-Пт: 9:30-18:30 Cб-Вс: Выходной
Отправить заявку


Уравновешивающий механизм Т-170 Б-170 трактора в Чите


/
с НДС 20%
Описание

Снятие и разборка уравновешивающего механизма Т-170

Снятие

Снимите картер или его переднюю часть. Снимите передний маслоприемник и отсоедините муфту привода масляного насоса (см. «Снятие и разборка привода масляного насоса»). Отсоедините трубку подвода смазки. Отогните стопорные шайбы и выверните четыре болта крепления уравновешивающего механизма к блоку дизеля. Снимите уравновешивающий механизм. Если под лапами крепления стояли регулировочные прокладки, сделайте соответствующие метки, чтобы при сборке установить их в прежнем количестве и на прежние места.

Разборка

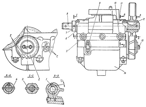
Механизм уравновешивающий
Рис. 73. Механизм уравновешивающий

Срежьте расклепанный конец стопорного штифта на гайке 7 (рис. 73). Выбейте штифт и сверните кольцо с валика 8. Выньте валик вместе с шестерней 5 из отверстия втулки 6 корпуса 11.

Срежьте расклепанный конец, выбейте штифт 4 и снимите шестерню 5 с валика. Расконтрите и отверните болты, снимите упорную шайбу 3. Снимите съемником шестерню 2 с ведущего противовеса 9. Выпрессуйте штифты 12.

Установите уравновешивающий механизм привалочной плоскостью вниз. Расконтрите и отверните восемь гаек со шпилек и снимите поддон 13 со штифтов корпуса 11.

Установка противовесов и шестерни привода
Рис. 74. Установка противовесов и шестерни привода

Выньте противовесы 9 и 10 с втулками 1. Снимите втулки с противовесов. Зачистите раскерненные места и выбейте штифты 1 (рис. 74). Выпрессуйте две втулки 6. Пробки 5, 10 (шесть штук) выверните в случае необходимости для мойки каналов подвода смазки или ремонта.

Технические требования на детали уравновешивающего механизма Т-170

Втулка противовесов

  1. Наружный диаметр втулки 65+0,050мм; внутренний диаметр 55+0,030 мм.
  2. Втулка 51-66-ЗРП ремонтного размера имеет уменьшенный внутренний диаметр 54,3+0,06 мм.

Втулка промежуточного валика

  1. Наружный диаметр втулки равен Зб+0,11 мм; внутренний диаметр 27+0,105 мм.
  2. Втулка 51-66-19РП ремонтного размера имеет уменьшенный внутренний диаметр 26,З+0,045 мм.

Противовесы

  1. Диаметр опорных шеек противовесов 55-0,110 мм.
  2. Средняя длина общей нормали зубьев противовесов 52,13-0,111 мм, допустимая средняя длина общей нормали — 51,6 мм.
  3. Осевой люфт противовесов 0,10...0,70 мм.

Корпус в сборе

  1. Внутреннюю поверхность втулок разверните совместно в сборе с корпусом: под новый промежуточный валик на диаметр 27+0,105 мм; под противовесы 55+0,030 мм.
  2. Несоосность втулок отремонтированного или нового корпуса должна быть не более 0,05 мм для втулок промежуточного валика и не более 0,04 мм для втулок противовесов. Раскомплектование втулок с корпусом и их перестановка не допускается.
  3. Не допускается разукомплектовка корпуса и поддона, так как расточка отверстий под втулку противовесов производится в этих деталях совместно.

Механизм в сборе

  1. Зазор в сопряжении втулка — промежуточный валик 0,053...0,112 мм. Допустимый зазор 0,19 мм, предельный 0,25 мм.
  2. Зазор в сопряжении втулка — противовес 0,110...0,170 мм. Допустимый зазор 0,26 мм, предельный 0,35 мм.
  3. После сборки уравновешивающий механизм должен быть обкатан в течение 5 мин по следующему режиму: при 400 мин-1 промежуточного валика — 2 мин, при 1200 мин-1 3 мин. Удары, стуки и повышенный шум при этом не допускаются. При обкатке применяйте моторное или дизельное масло.

Сборка уравновешивающего механизма Т-170

Запрессуйте в корпус 11 (см. рис. 73) два штифта 12 так, чтобы они. выступали над плоскостью корпуса на (11±1) мм.

Запрессуйте в корпус втулки 6 (см. рис. 74), совместив отверстия во втулках с отверстиями в корпусе 11. Запрессуйте штифты 1 и раскерните торцовую поверхность отверстия в четырех точках по окружности. Штифты должны. утопать относительно внутренней поверхности втулки не более 1,5 мм.

Установите корпус 11 привалочной плоскостью вниз. Наденьте на противовесы втулки и установите в корпус 11 так, чтобы метки С на зубе и впадине зубчатых венцов противовесов совпадали. Лыски на буртах втулок должны сопрягаться с фрезерованными плоскостями корпуса уравновешивающего механизма.

Втулки устанавливайте на прежние места, для этого на втулках и корпусе нанесены одноименные цифровые метки. Установите поддон 14 на шпильки и штифты 9 корпуса 11, наверните гайки на шпильки, подложив стопорные шайбы. Момент затяжки гаек 45...65 Н.м (4,5...6,5 кгс.м). Проверьте после затяжки гаек свободу вращения противовесов и боковой зазор между зубьями, который должен быть 0,08...0,35 мм. Проверьте осевой люфт противовесов (0,1...0,7 мм). Отогните усики стопорных щайб на грани гаек и корпуса. Запрессуйте в шпоночный паз ведущего противовеса 9 (см. рис, 73) шпонку и посадите шестерню 2. Закрепите шестерню двумя болтами 13 (см. рис. 74) с упорной шайбой и законтрите болты проволокой. Проверьте совладение рисок Е на шестерне 2 и поддоне 14 при совмещенных метках С на зубчатых венцах противовесов.

Посадите в шпоночный паз валика 8 шпонку 12 и напрессуйте шестерню. Просверлите отверстие диаметром 5+0,160 мм в ступице шестерни на расстоянии - (8±0,5) мм от торца ступицы, забейте штифт 4 и расклепайте с двух сторон.

Установите валик 8 (см. рис. 73) во втулки 6, введите шестерню 5 в зацепление с шестерней 2 и продвиньте валик до упора в корпус. Наверните на валик гайку 7 шлифованной стороной к втулке и вращением кольца отрегулируйте осевой люфт валика в пределах 0,05...0,2 мм.

Просверлите сквозное отверстие диаметром 5+0,16 мм через кольцо и валик, забейте штифт 3 (см. рис. 74) и расклепайте с обеих сторон. Вверните в резьбовые отверстия механизма шесть пробок 5 и 10 (если они вывертывались при разборке). Если используется валик, бывший в эксплуатации, осевой люфт регулируйте наворачиванием кольца 7 на валике 8 и сверлением нового отверстия под стопорный штифт.

Установка уравновешивающего механизма Т-170

Установите поршни 1-го и 4-го цилиндров или 2-го и 3-го цилиндров в в.м.т. (метки «ВМТ 1-4Ц» или «ВМТ2-ЗЦ» на маховике должны совпадать с острием указателя). Протрите привалочные плоскости блока и уравновешивающего механизма. Совместите риски Е на зубчатом венце шестерни ведущего противовеса с риской на поддоне уравновешивающего механизма. В этом положении установите уравновешивающий механизм на блок, введя в зацепление шестерни.

Закрепите механизм четырьмя болтами со стопорными шайбами, концы шайб отогните на грани болтов. Момент затяжки болтов 90... 150 Н.м (9...15 кгс.м).

Проверьте боковой зазор между зубьями шестерни привода уравновешивающего механизма и промежуточной шестерни, зазор должен быть 0,08...0,40 мм. Для установления указанного зазора под лапы уравновешивающего механизма допускается подкладывать стальные регулировочные прокладки общей толщиной не более 0,3 мм. Подсоедините трубку подвода смазки, подложив под штуцер медные кольца. Установите картер или его переднюю часть.

Уравновешивающий механизм